各处级单位:
为进一步加强学校信息化工作,使工作更加规范、高效,“网上办事中心”开通了“网站、信息系统域名申请与备案”、“网站、信息系统备案变更申请”业务,现将相关流程通知如下:
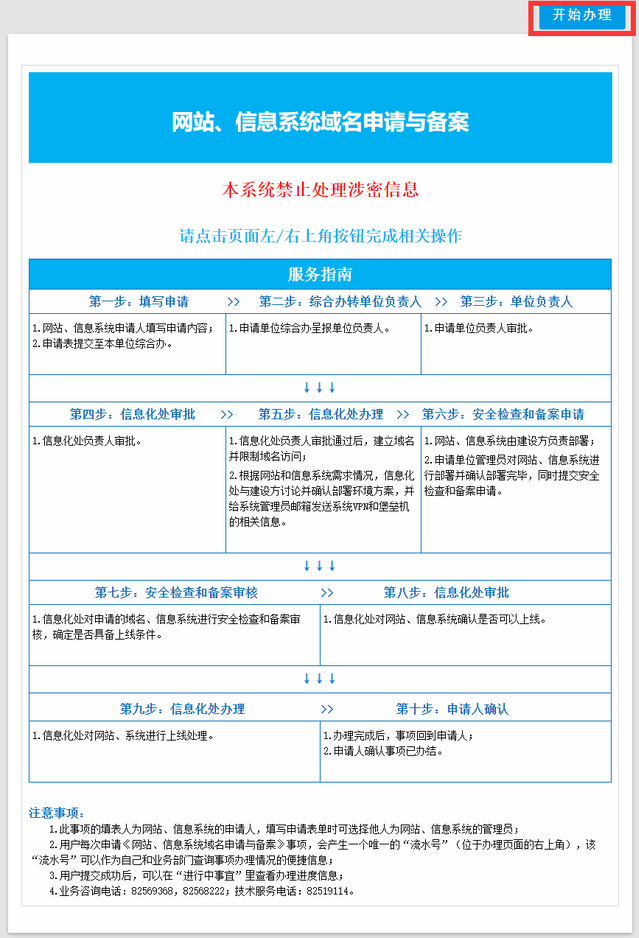
一、网站、信息系统域名申请与备案
1.进入统一身份认证页面(网址为:http://one.hrbeu.edu.cn),点击页面右下角的账号说明,了解登录账号密码信息。

2.登录后,在“网络信息”下点击“网站、信息系统域名申请与备案”,按步骤进行操作。

3.请您认真阅读服务指南及页面下方的注意事项后,点击“开始办理”,即可办理相应业务。

4.进入申请页面,请您按要求填写相关信息内容,认真阅读承诺要求。填写申请信息完成后,在页面左上角选择“提交”。

5.经申请单位及信息化处审批后,信息化处与申请单位确认网站、信息系相关情况。申请单位完成网站、信息系统部署后,申请人点击页面左上角选择“确认网站、系统部署完毕”提交后,信息化处对网站、信息系统进行安全检查和备案审核。

6.信息化处对网站、信息系统的进行安全检查和备案审核通过后,网站、信息系统上线运行,完成全部工作事项,申请人点击“确认事项已办结”,事项办结。
二、网站、信息系统备案变更申请
1.进入统一身份认证页面(网址为:http://one.hrbeu.edu.cn),点击页面右下角的账号说明,了解登录账号密码信息。

2.登录后,在“网络信息”下点击“网站、信息系统备案变更申请”,按步骤进行操作。

3.请您认真阅读服务指南及页面下方的注意事项后,点击“开始办理”,即可办理相应业务。

4.进入变更申请页面,请您按要求填写变更信息内容。上述操作完成后,在页面左上角选择“提交”。

5.信息化处对网站、信息系统备案变更信息审核通过后,完成备案变更申请。申请人点击“确认”,事项办结。
业务咨询电话:82569368,82568222
信息化处
2020年10月30日